π AdCP v2.6.0 ReleasedAsset discovery release featuring unified
assets field in format schema for discovering both required and optional assets. Buyers and AI agents can now see ALL assets a format supports. See whatβs new βWhat is Ad Context Protocol?
Ad Context Protocol (AdCP) is an open standard for advertising automation that enables AI-powered programmatic advertising workflows through:- Unified Advertising API: Single interface for all advertising platforms
- AI-Powered Automation: Built on Model Context Protocol (MCP) for seamless AI integration
- Multi-Protocol Support: Access through MCP, A2A, or future protocols
- Platform Agnostic: Works with any compatible advertising platform
- Programmatic Advertising Made Simple: Standardized workflows across all ad tech
- MCP (Model Context Protocol): For direct AI assistant integration
- A2A (Agent2Agent Protocol): For complex workflows and agent collaboration
Protocol Architecture
AdCP operates at multiple layers, providing a clean separation between the business roles, orchestration layer, and technical execution:
The AdCP Ecosystem Layers
Top Layer: Business Principals
Buying Principal (Left)
The demand side of advertising, including:- Advertisers: Brands with products/services to promote
- Agencies: Acting on behalf of advertisers
- Retail Media Networks: Retailers monetizing their audiences
- Curators: Packaging inventory and data for specific use cases
Media Seller (Right)
The supply side of advertising, including:- Publishers: Content creators with audience reach
- Sales Houses: Representing multiple publishers
- Rep Firms: Specialized sales representation
- SSPs: Supply-side platforms aggregating inventory
- Ad Networks: Aggregating and reselling inventory
Middle Layer: Orchestration
Media Orchestration Platform (Left)
Platforms that evaluate sellers and audiences, and execute buying strategies:- Examples: Scope3, custom orchestration solutions
- Function: Strategy execution, seller evaluation, optimization
- Integration: Uses MCP to communicate with both Audience and Sales Agents
Signal Agent (Right, Top)
MCP servers that provide:- Signal Discovery: Finding relevant signals (audiences, contextual, geographical, temporal) using natural language
- Signal Activation: Pushing signals to decisioning platforms
- Integration: Connects signal platforms to orchestration via MCP
Sales Agent (Right, Bottom)
MCP servers that provide:- Media Product Discovery: Natural language inventory search
- Media Execution: Creating and managing campaigns
- Integration: Exposes publisher capabilities via MCP
Bottom Layer: Technical Execution
Agentic eXecution Engine (AXE) (Left)
Real-time execution layer for:- Brand Safety: Ensuring appropriate ad placement
- Frequency Capping: Managing exposure limits
- First-Party Data: Activating advertiser data
- Dynamic Audience Targeting: Applying buyer segments at impression time
- Integration: Connects via key-value pairs or RTB protocols
Decisioning Platform (Right)
The technical infrastructure that:- Selects Impressions: Decides which ad to serve
- Delivery Method: Direct campaigns or programmatic (RTB)
- Examples: DSPs, SSPs, Ad Servers, Google Ad Manager, Kevel
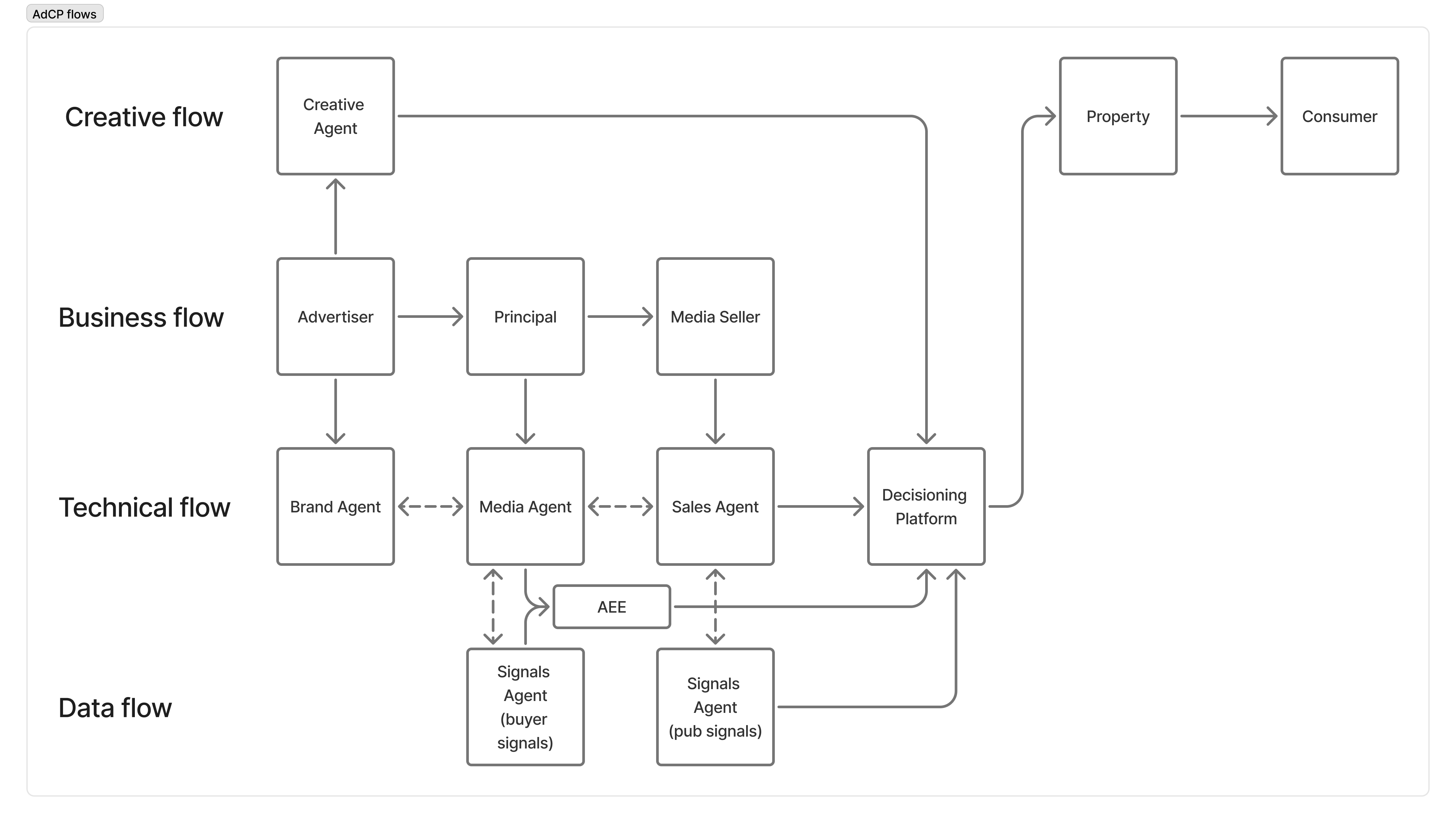
The Complete AdCP Flow with Creative Agents
The AdCP ecosystem extends beyond media transactions to include creative production and delivery. This expanded view shows how creative agents integrate with the core AdCP components:
Three Interconnected Flows
Creative Flow (Top)
- Creative Agent: AI-powered creative generation and optimization
- Property: The publisher or platform displaying the ad
- Consumer: The end user viewing the advertisement
Business Flow (Middle)
- Advertiser: The brand with a message to deliver
- Principal: The buying principal (agency, trading desk, or brand itself)
- Media Seller: The supply-side entity selling ad inventory
Technical Flow (Bottom)
- Brand Agent: Represents the advertiserβs objectives and brand guidelines
- Media Agent: Orchestrates the media buying process
- Sales Agent: Facilitates inventory discovery and transaction execution
- Decisioning Platform: Makes real-time ad serving decisions
- AXE (Agentic eXecution Engine): Provides real-time execution capabilities
How Creative Agents Enhance AdCP
Creative agents add a new dimension to the AdCP ecosystem:- Dynamic Creative Generation: Build creatives on-demand based on campaign objectives
- Format Adaptation: Automatically adapt creative assets to different ad formats
- Real-time Optimization: Adjust creative elements based on performance data
- Asset Management: Organize and tag creative assets for efficient campaign execution
How AdCP Protocols Work Together
Each AdCP protocol operates within this ecosystem:π― Signals Activation Protocol
- Scope: Works with signal platforms to discover and activate signals directly on decisioning platforms
- Integration: Direct integration between signal agents and decisioning platforms (DSPs, injective platforms)
- Workflow: Find signals β Direct activation on target platform β Ready for campaign use
π Curation Protocol (Coming Soon)
- Scope: Works with decisioning platforms and supply-side platforms
- Integration: Curates inventory that will be targeted with activated signals
- Workflow: Define requirements β Find inventory β Package with signals
π° Media Buy Protocol
- Scope: Works primarily with decisioning platforms (DSPs, injective platforms)
- Integration: Executes campaigns using curated inventory and activated signals
- Workflow: Set objectives β Execute buys β Optimize performance
π¨ Creative Agent Protocol
- Scope: Works with creative generation and optimization systems
- Integration: Builds creative assets and executable code for campaigns
- Workflow: Define brief β Generate creative β Refine and deploy
Quick Start
Want to try AdCP right now?π Interactive Testing Platform
Test all AdCP tasks in your browser - no code required.π AdAgents.json Builder
Validate your publisherβs adagents.json file or create a new one with guided validation and agent card verification.π Quickstart Guide
Get started in 5 minutes with authentication, testing, and your first request.π» Client Libraries
JavaScript/TypeScript
- NPM: @adcp/client
- GitHub: adcp-client
- Documentation: JavaScript Client Guide
Python
- PyPI: adcp
- GitHub: adcp-python
- Documentation: Python Client Guide
Example: Natural Language Advertising
Instead of navigating multiple platforms, you can now say:βFind audience signals of premium sports enthusiasts who would be interested in high-end running shoes, and activate them on Scope3.βThe AI assistant will:
- Search for relevant signals across connected platforms
- Show you options with transparent pricing
- Activate your chosen signals for use on decisioning platforms
Available Protocols
π― Signals Activation Protocol
Status: RFC/v0.1 Discover and activate data signals (audiences, contextual, geographical, temporal) using natural language.π Curation Protocol
Status: Coming Soon Curate media inventory based on context and brand safety.π° Media Buy Protocol
Status: RFC/v0.1 Execute and optimize media buys programmatically.π¨ Creative Protocol
Status: RFC/v0.1 Generate and optimize creative assets using AI-powered agents.Reference Implementations
For Platform Providers
If you operate a signal platform, DSP, or ad tech solution:For Advertisers & Agencies
If you want to use AdCP with your AI assistant:- Check if your platforms support AdCP
- Configure your AI assistant with AdCP-enabled platforms
- Start using natural language for your campaigns
Protocol Flexibility
AdCPβs task-first architecture means you can access the same functionality through different protocols:- Using MCP: Ideal for Claude and other AI assistants with direct tool integration
- Using A2A: Perfect for complex workflows with approvals and multi-agent collaboration
- Protocol Agnostic: Implementers write tasks once, support all protocols automatically
Next Steps
Getting Started
- π New to AdCP? Start with the Quickstart Guide
- π§ͺ Want to test? Try the Interactive Testing Platform
- π Building an integration? Choose MCP or A2A protocol guide
By Role
- Platform Providers: Start with the Signals Protocol Specification or Media Buy Protocol
- Developers: Review the Protocol Comparison and Task Reference
- Everyone: Join the Slack Community
Need Help?
- π Browse the documentation
- π¬ Ask in Slack Community
- π§ Email: support@adcontextprotocol.org